Ir ao conteúdo

Assombroso00

Membro Júnior
  • Posts

    2
  • Cadastrado em

  • Última visita

Reputação

0
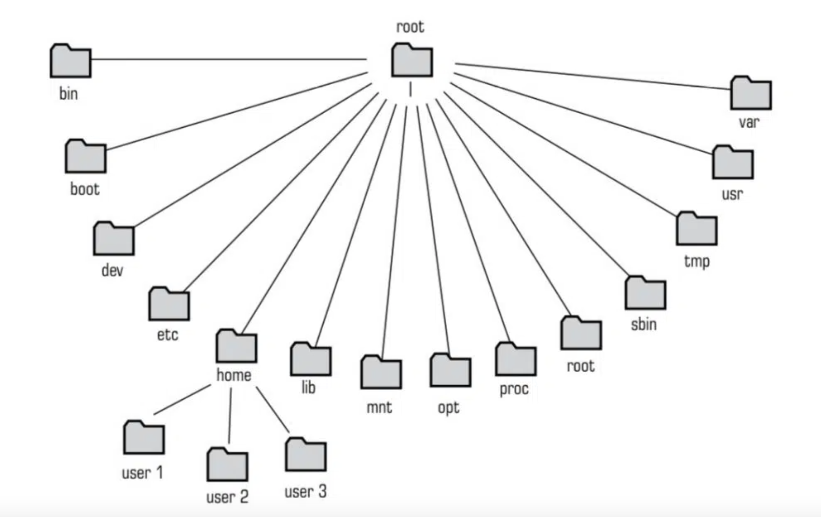
  1. @Eder Neumann Sim são pastas do OS mais o que me intriga é a localização delas e existem varias copias em locais diferentes. Além disso qualquer coisa que baixo tem datas de criação suspeitas. Acredito que estou sendo encaminhado para um servidor Malicioso, segue imagens: aprimera é da estrutura real das pastas e a segunda é da minha estrutura. Perceba o caminho na segunda imagem "HD SemTítulo/Private/Var" sendo que o certo seria "/Var" Raiz e depois Var @Eder Neumann Perceba a Data de criação do Google Chrome é o mesmo arquivo que baixei na sexta que foi quando reinstalei o OS, e esses arquivos e pastas ocultos no instalador. Meu medo é Comprar um novo HD e permanecer o problema, acredito que quem está fazendo isso amarrou essa armadilha pelo endereço mac da placa de rede, posso estar falando besteira sobre o End. Mac da Placa de rede mais li alguns artigos sobre essa possiblidade, que mesmo com possibilidades remotas é possível fazer. Eu tinha excluido esse instalador que baixei direto do Google, esse que baixei agora
  2. Já inseri vários formatos de sistemas de arquivo no HD, usei o diskutil eraseDisk no terminal Mac mais não tenho permissão, sempre que eu reinstalo o OS aparecem volumes extras: VM, PREBOOT, UPDATE. Percebi vários diretórios estranhos imagens: Além disso tudo que baixo como navegadores e até mesmo OS vem como arquivos ocultos de instalação via terminal.

Sobre o Clube do Hardware

No ar desde 1996, o Clube do Hardware é uma das maiores, mais antigas e mais respeitadas comunidades sobre tecnologia do Brasil. Leia mais

Direitos autorais

Não permitimos a cópia ou reprodução do conteúdo do nosso site, fórum, newsletters e redes sociais, mesmo citando-se a fonte. Leia mais

×
×
  • Criar novo...