Ir ao conteúdo

Posts recomendados

  • Membro VIP
Postado
3 horas atrás, Pablo bc de negredo disse:

Teria algum outro que poderia substituir para trabalhar normal

O problema todo é que se fizeres uma fonte de 1,2 a 42 Volts e pretenderes tirar dela 10A a dissipação nos elementos reguladores (transistores e CI) poderá vir a ser até 41 Volts x 10A = 410 Watts. Terias de ter um dissipador do tamanho de uma panela de fazer feijoada e ainda por cima arrefecida com um ou dois fans..

Não retifique 18 + 18 = 36 Volts. Trabalhe com a retificação que te mostrei, fique com 18 Volts retificados e filtrados dando 18 x 1,4142 = 25 Volts somente e te contente em fazer uma fonte de 1,2 a 20 Volts. O que imaginas alimentar com 42 Volts x 10A??? É um luxo totalmente desnecessário. Caia na realidade de sua necessidade..

Postado

Minha fonte de bancada também era de 0 a 42V, pois eu também tenho um transformador muito parecido com o do amigo @Pablo bc de negredo.

Era o transformador de uma velha impressora matricial que tem dois enrolamentos 12 + 12VAC e 36 + 36VAC. A saída de 12V eu coloquei um regulador LM317 fixo em 5V e uma outra saída de 12V direto dos diodos sem regulador. A saída de 36V era ligada em um regulador simples com 2N3055, diodo zener, um circuito de proteção com LM393 e LM555 e mais alguns componentes. Sim a fonte tem 3 saídas diferentes, pois eu costumo fazer testes em circuito que precisam de várias tensões ao mesmo tempo.

Então de uns dias pra cá me interessei pelo projeto do @faller e resolvi fazer uma versão calma de sua fonte, já que meu transformador só fornece 3A de corrente. Inicialmente ia usar apenas um regulador LM338, mas como não tenho um resolvi aproveitar um LM317 e um transistor TIP36C que estavam sobrando aqui.

Um problema que tinha era o fato do transformador fornecer 36VAC que retificados apareciam como 48VCC, resolvi isso mudando a entrada dele aplicando 120VAC da tomada a uma entrada marcada como 200VAC, assim na saída passaram a ser 28VCC tensão que pode ser suportada pelo LM317. (Isso pra mim ficou meio gambiarra, mas ficou melhor do que antes).

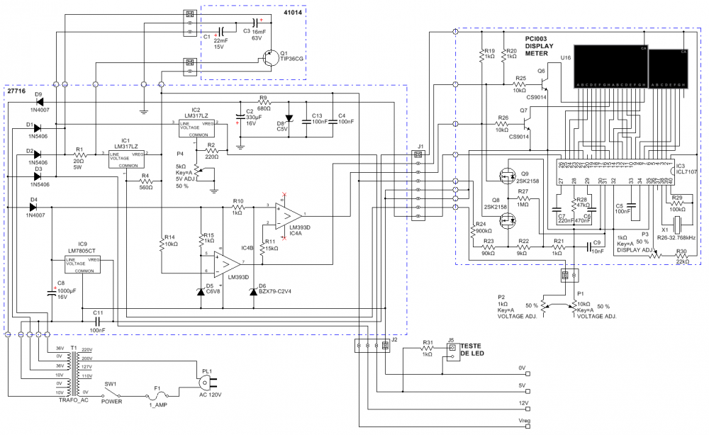
Segue abaixo fotos da nova fonte e seu diagrama esquemático:

Spoiler

Diagrama esquemático:

FONTE.PNG

 

Fotos da Fonte:

Spoiler

Circuito principal com diodos, capacitores de filtro, reguladores de tensão e o transistor TIP36C junto aos "laranjões" da Siemens:

20160803_173522.GIF

 

 

O velho transformador da impressora:

Spoiler

20160803_191441.GIF

 

Voltímetro Digital com o ICL7107 (com um capricho meu: uma mudança de escala automática):

Spoiler

20160803_173820.GIF

 

A fonte já montada em funcionamento:

Spoiler

20160803_202252.GIF20160803_202118.GIF

 

 

  • Curtir 1
  • 4 semanas depois...
Postado

@faller Vamos começar...

 

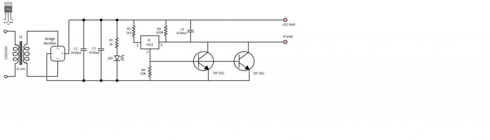
Bom, comprei uma fonte linear 13.8v 10a mas com algumas coisas queimadas, logo resolvi modificar e trazer ela à vida com um pouco mais de força.

 

Projetei um upgrade para 14v e 20a com direito a drive de corrente, transistores e capacitores de sobra, já que preciso ela pra tocar um projeto de mini som automotivo, uma coisa mais "bruta" é necessária pra aguentar as pancadas do som.
Antes ela ela tinha até uma estabilidade boa, que com 10a ela caía apenas 0,2v.

Hoje, depois de tudo projetado e montado, ela ta dando 22a fácil, só que com um drop de tensão considerável. (de 14.1 para 13.4v).

Com 3amperes de carga, ela de 14.1v cai para 13,7v... o Transformador é de 20v 20a, e com essa carga cai pra somente 19.7v, então não achei motivos pra o regulador cair tanto.

O que eu achei mais curioso é que ela PRECISA MUITO desse R2 de 68R. Não entendi pra que ele serve no circuito...

Se eu ligar direto, da os 14v certinho, mas assim que eu coloco carga, por menor que ela seja, a tensão cai pra menos de 1v... Estranho, não!?
Percebi também que quanto mais abaixo esse valor do resistor, mais esquenta o 7912, ele perde a referência e cai mais ainda a tensão na saída... Então na bancada cheguei a 68R que ele não esquentou e teve um drop de tensão menor do que os outros...

To enviando essas 2 fotos... uma antes da modificação e outra depois...

 


Você consegue achar algum erro, melhoria ou algo do tipo?

Abração...

 

Dual+Voltage.jpg

 

Dual+Voltage - Copia.jpg

  • Membro VIP
Postado

Esse seu circuito dai está a visão do inferno...  Não sei de onde tirastes o mesmo..

Não tem a menor chance de operar assim do modo como está...ele necessita de um novo circuito para se tornar operacional. Não é uma correção individualizada mas sim tudo está fora do eixo ai..

Postado

@faller Bom, eu fiz ele com base no projeto menor, que utiliza o regulador 7912 pra controlar a tensão negativa ao invés da positiva. Assim eu posso parafusar os coletores dos tip todos na carcaça da fonte, sem necessidade de mica.
Fica mais fácil de fazer ligações. 

Vi alguns projetos na internet e tem gente que faz isso tambem. E a maioria coloca aquele resistor na entrada do regulador, so que alguns colocam de valores menores, outros maiores... só  não consegui entender a função dele. Se possivel me ajudar, pois duvidas aparecem, mas não as respostas...

 

Valeu!

  • Membro VIP
Postado
4 horas atrás, Icaro Viana disse:

@faller Bom, eu fiz ele com base no projeto menor, que utiliza o regulador 7912 pra controlar a tensão negativa ao invés da positiva. Assim eu posso parafusar os coletores dos tip todos na carcaça da fonte, sem necessidade de mica.
Fica mais fácil de fazer ligações. 

Vi alguns projetos na internet e tem gente que faz isso tambem. E a maioria coloca aquele resistor na entrada do regulador, so que alguns colocam de valores menores, outros maiores... só  não consegui entender a função dele. Se possivel me ajudar, pois duvidas aparecem, mas não as respostas...

 

Valeu!

Eu mesmo projetei e montei uma fonte assim, tem uns 10 anos, mas veja, é muito diferente dessa sua:

Fonte13.jpg~original

 

Agora olhe essa sua e compare:

Dual+Voltage.jpg

Postado

@faller Então... Gostei muito desse circuito, achei prático, que é exatamente o que voce diz.
 

Esse circuito que você marcou é o antigo... O novo é o maior, onde fiz as modificações...


Talvez não tenha entendido muito bem meu circuito porque ta desenhado no Paint, então, ignore a qualidade.

Vamos pras duvidas:

1- Eu achei útil colocar um TIP35 de drive de corrente antes dos outros... Pensei que seria bom por conta do regulador só controlar ele, e então ele se encarregar dos outros 5. Você não acha necessário? (Demandaria menos do regulador) 

 

2- Tem um resistor de 100R ligado entre o negativo e a entrada do regulador... Que é exatamente onde coloquei o meu de 68R. Qual a função dele? E porque meu circuito só regula tensão se tiver um resistor ali?

 

3- Qual a função desse diodo 5402 em série com o resistor de 1R? 

4- Tem um zener na saída do seu circuito. Ele seria uma proteção pra curto ou sobre-tensão?

 

  • Membro VIP
Postado
Em 01/09/2016 às 17:23, Icaro Viana disse:

@faller Então... Gostei muito desse circuito, achei prático, que é exatamente o que voce diz.
 

Esse circuito que você marcou é o antigo... O novo é o maior, onde fiz as modificações...


Talvez não tenha entendido muito bem meu circuito porque ta desenhado no Paint, então, ignore a qualidade.

Vamos pras duvidas:

1- Eu achei útil colocar um TIP35 de drive de corrente antes dos outros... Pensei que seria bom por conta do regulador só controlar ele, e então ele se encarregar dos outros 5. Você não acha necessário? (Demandaria menos do regulador) 

Resposta: Não vejo nenhum problema. Até mesmo uso esse recurso já existente no TIP 147 (pois é um transistor darlington)

2- Tem um resistor de 100R ligado entre o negativo e a entrada do regulador... Que é exatamente onde coloquei o meu de 68R. Qual a função dele? E porque meu circuito só regula tensão se tiver um resistor ali?

Resposta: Esse dai é o resistor amostrador de corrente. Note que a alimentação do conjunto base-emisor dos transistores de potência está intimamente associada a tensão que ai se estabelece.. Tanto mais corrente passar pela fonte, especificamente pelo CI regulador, maior a tensão amostrada nesse resistor de 100 ou 68 Ohms e desse modo mais "ajuda" será solicitada aos transistores de potência.. 

3- Qual a função desse diodo 5402 em série com o resistor de 1R? 
Resposta: Nem mesmo eu sei ou me lembro.. Acho que nem tem sentido. Deixe-o de fora, bem como seu resistor..
4- Tem um zener na saída do seu circuito. Ele seria uma proteção pra curto ou sobre-tensão?

Resposta: Isso mesmo..

 

Desculpa a demora da resposta...  Deixei para responder mais tarde, falta de tempo, e acabei esquecendo..

 

  • 2 semanas depois...
Postado

Galera alguém pode me tirar uma duvida no projeto inicial ? tem 2 resistores que fiquei na duvida de quantos Watts seriam

1 deles seria o que pega do LM338 resistor de 4k7 W? outro seria o 330R w? sou novato em eletrônica, e fiquei na duvida, comprei eles para 5W só gostaria de saber se seria o mais indicado. Obrigado a todos!

Postado
5 horas atrás, Lemaorc disse:

Galera alguém pode me tirar uma duvida no projeto inicial ? tem 2 resistores que fiquei na duvida de quantos Watts seriam

1 deles seria o que pega do LM338 resistor de 4k7 W? outro seria o 330R w? sou novato em eletrônica, e fiquei na duvida, comprei eles para 5W só gostaria de saber se seria o mais indicado. Obrigado a todos!

O de 330R pode ser de 1/8 de W. Esse de 5W que você comprou é um exagero, mais vai funcionar.

O outro de 4K7 é um potenciômetro, é nele que você vai regular a tensão de saída da fonte. Na foto postada pelo @faller está ao lado esquerdo dos resistores verdes:

 

Postado

@faller Faller!

 

Estou copiando sua fonte. Creio que não irá se importar. Nunca usei TIPs com CIs reguladores de tensão. Sempre utilizo apenas pasta térmica entre o CI e o dissipador, ou seja, não faço uso daqueles isoladores. Peço desculpas caso isto já esteja escrito, posso ter passado meio batido e não ter prestado atenção. No caso de colocar o CI e os TIPs no mesmo dissipador, os TIPs tem de ficar isolados?

 

Agradeço a atenção.

  • Membro VIP
Postado
7 horas atrás, SujAno disse:

@faller Faller!

 

Estou copiando sua fonte. Creio que não irá se importar. Nunca usei TIPs com CIs reguladores de tensão. Sempre utilizo apenas pasta térmica entre o CI e o dissipador, ou seja, não faço uso daqueles isoladores. Peço desculpas caso isto já esteja escrito, posso ter passado meio batido e não ter prestado atenção. No caso de colocar o CI e os TIPs no mesmo dissipador, os TIPs tem de ficar isolados?

 

Agradeço a atenção.

Note que nos tips a carcaça representa o coletor e no CI o Vout está na carcaça. No diagrama esquemático fica claro que esses elementos estão em um mesmo potencial..  Desse modo pode sim atarraxar CI e TIP em um mesmo dissipador sem necessidade de isolar elemento nenhum a não ser pasta térmica, o que melhora substancialmente o desempenho do dissipador como elemento de troca de calor..

 

 

  • Curtir 1
  • 4 semanas depois...
Postado
Em 02/08/2016 às 08:10, Pablo bc de negredo disse:

Certo valeu a dica vou montar ela assim que vier as peças que estão faltando e logo volto para contar como foi a experiência:D:D:D

Bom dia a todos montei a fonte baseada no projeto do nosso amigo faller só que no teste até 5 amperes ele se comportou bem mais conforme a corrente aumentava deu um pico de corrente e então a fonte perdeu a regulagem foi a uma tensão de 28 volts. Após análise vi que um dos tips e o regulador estavão com defeito será que alguém pode me ajudar, agradeço desde ja

  • mês depois...
Postado
Em 25/09/2016 às 08:23, faller disse:

Boa noite faller. Vi seu projeto e achei espetacular. Estou com um transformador aqui de uma antiga máquina de telégrafo que dá 43v /20a. Estou pensando em construir uma fonte conforme seu esquema (copiando) pra ser mais exato, mas claro com sua permissão. Estou pensando em montar uma fonte com regulagem de ajuste fino e também colocar dois potenciômetros para regular a corrente...(ajuste grosso e um ajuste fino).Usando esse seu esquema, como ficaria a posição dos potenciômetros?.Se possível me ajudar, desde já agradeço.Obrigado! 

 

 

 

adicionado 0 minutos depois
agora, The_Haidden disse:

 

Meu e-mail é mabru 5 @yahoo.com.br

  • Membro VIP
Postado
6 minutos atrás, The_Haidden disse:

 

adicionado 0 minutos depois

Meu e-mail é mabru 5 @yahoo.com.br

Vamos por aqui mesmo..

O que acho..

Seu transformador tem uma tensão secundária muito alta, 43 Volts, que ao ser retificada e filtrada vai se manter num valor de cerca de 43 x 1,4142 = 60 Volts mais ou menos e o CI só opera até 40 Volts se não me engano...

ademais, veja bem, se fosses hipoteticamente alimentar uma carga com 2 Volts mas que nela drenasses todos os 20 Amperes que seu transformador pode oferecer se teria a dissipação da ordem de (60-2) x 20 = 58 x 20 = 1160 Watts, ou seja, mais que um típico forninho elétrico para assar frangos por exemplo.

 

É a típica fonte que não sei para que quero e nem sei para que servirá mas sim aproveita o transformador que tenho. Do tamanho de uma mala de viagem, gastando uma energia imensa, com alguns ventiladores carga pesada, ou seja um imenso trambolho...

 

Pense com a cabeça.. Decida que fonte variável lhe ajudaria em 95% dos trabalhos que desejas fazer por ai, com coerência, e parta para montar a mesma. Pode usar a vontade das idéias que nas minhas fontes usei, todas publicadas.. Mas seja coerente e vais acabar optando por uma fonte variável como por exemplo de 1,2 a 20 Volts por 5 ou 10 Amperes no máximo dos máximos. Dificilmente os serviços que fazemos em casa demandam algo mais do que isso..

É muito melhor ter duas fontes menores que uma super fonte..

Conte comigo para ajuda..

 

  • Curtir 1
Postado
6 minutos atrás, faller disse:

Vamos por aqui mesmo..

O que acho..

Seu transformador tem uma tensão secundária muito alta, 43 Volts, que ao ser retificada e filtrada vai se manter num valor de cerca de 43 x 1,4142 = 60 Volts mais ou menos e o CI só opera até 40 Volts se não me engano...

 

Obrigado faller por sua atenção. Citei os 43v porque é o máximo que o transformador dá. ele tem 3 saídas 13,8v...23v e os 43v. Preciso de uma fonte que dê de 0 a 30v/ máximo 10a, que tenha como eu ajustar (ajuste grosso e ajuste fino) tanto corrente quanto tensão (essa regulagem é muito importante pra mim). Tenho também um outro transformador de 25v, mas não sei quantos amperes. Obrigado.

Postado
4 horas atrás, Mestre88 disse:

Pois então use a saída de 23V, ou então esse transformador de 25V.

Assim vai obter os 30V na saída do regulador. 

Esse de 25 não sei qual a corrente dele.

Preciso de colocar um potenciômetro para regulagem da corrente (ajuste grosso e ajuste fino) e essa é minha dúvida.

 

adicionado 1 minuto depois

Vou usar esse de 23v...a dúvida mesmo é como colocar o potenciômetro para ajuste da ampeagem.

  • Membro VIP
Postado
42 minutos atrás, The_Haidden disse:

Esse de 25 não sei qual a corrente dele.

Preciso de colocar um potenciômetro para regulagem da corrente (ajuste grosso e ajuste fino) e essa é minha dúvida.

 

adicionado 1 minuto depois

Vou usar esse de 23v...a dúvida mesmo é como colocar o potenciômetro para ajuste da ampeagem.

E agora, me colocando no seu lugar, me perguntaria se realmente vou necessitar de ajuste de corrente. Desejaria entender se realmente existe uma boa razão para essa exigência. É que vejo sempre uma ótima razão para se ter ajuste de tensão, afinal esse parâmetro é vital para que se possa bem alimentar os mais diferentes dispositivos e equipamentos em uma bancada..

Não vejo entretanto tamanha necessidade quando se trata do ajuste da corrente. Se puderes me citar boas razões para que se tenha esse ajuste gostaria de saber, afinal é sempre uma eletrônica a mais para se implementar a função..

Grato...

  • Curtir 1
Postado
7 minutos atrás, faller disse:

E agora, me colocando no seu lugar, me perguntaria se realmente vou necessitar de ajuste de corrente. Desejaria entender se realmente existe uma boa razão para essa exigência. É que vejo sempre uma ótima razão para se ter ajuste de tensão, afinal esse parâmetro é vital para que se possa bem alimentar os mais diferentes dispositivos e equipamentos em uma bancada..

Não vejo entretanto tamanha necessidade quando se trata do ajuste da corrente. Se puderes me citar boas razões para que se tenha esse ajuste gostaria de saber, afinal é sempre uma eletrônica a mais para se implementar a função..

Grato...

faller boa noite. Minha opinião, (não sei se certo ou errado), mas na manutenção em celular (que tb faço) se eu puder injetar uma tensão mais baixa com uma corrente maior na placa com problema (curto por exemplo) eu consigo achar esse curto mais rápido, devido a esquentar mais rápido a área em curto...

 

adicionado 1 minuto depois

Vi algumas fontes assimétricas para comprar, porém um pouco caro e todas com regulagem de tensão e corrente. Facilita bem achar o defeito.

 

  • Coordenador
Postado

@The_Haidden, Não sei se é o melhor método! Como o @faller falou, não tem muita utilidade a limitação de corrente nesse caso, acredito ser mais simples e eficiente, você alimentar o circuito com a fonte original e usar um termômetro laser para verificar a temperatura dos componentes! 

http://www.americanas.com.br/produto/9912605/termometro-laser-sensor-medidor-temperatura-digital-distancia-faixa-de-temperatura-50-a-380-c-tem?WT.srch=1&condition=NEW&epar=&epar=bp_pl_00_go_bs_todas_geral_gmv&gclid=CjwKEAiAyanCBRDkiO6M_rDroH0SJAAfZ4KL-tQIFexJbQUN4O3KN9unR05etWByYnJQinu9jCEyOhoCwlXw_wcB&opn=YSMESP&sellerId=13517683000109

 

http://produto.mercadolivre.com.br/MLB-782491147-termmetro-laser-digital-infravermelho-temperatura-50-420-_JM

 

Esses termômetros estão muito baratos, não compensa você investir em uma fonte com limitação de corrente e ficar testando os chips com o dedo!!!...

 

Compre um desses, faça medições com aparelhos funcionando e monte uma tabela para as temperaturas aceitáveis para cada um!

Te garanto que facilitará bem mais seus "diagnósticos".... 

Crie uma conta ou entre para comentar

Você precisa ser um usuário para fazer um comentário

Criar uma conta

Crie uma nova conta em nossa comunidade. É fácil!

Crie uma nova conta

Entrar

Já tem uma conta? Faça o login.

Entrar agora

Sobre o Clube do Hardware

No ar desde 1996, o Clube do Hardware é uma das maiores, mais antigas e mais respeitadas comunidades sobre tecnologia do Brasil. Leia mais

Direitos autorais

Não permitimos a cópia ou reprodução do conteúdo do nosso site, fórum, newsletters e redes sociais, mesmo citando-se a fonte. Leia mais

×
×
  • Criar novo...