Ir ao conteúdo

Posts recomendados

Postado

Eu tinha um inversor DC-AC de 12 para 127V aqui, do tempo do epa, que não funcionava mais. Decidi abri-lo e achei um trafo de 127-18V de 5A. Estava precisando de um carregador de baterias, então aproveitei tanto o trafo quando a própria caixa do inversor.

 

A parte de potência é quase que totalmente igual à fonte do Faller: http://forum.clubedohardware.com.br/forums/topic/871394-fonte-de-alimenta%C3%A7%C3%A3o-ajust%C3%A1vel-12-a-20v-x-10a-primeira-parte-montagem/

Eu tinha planejado inicialmente fazer com o LM338, o que seria mais fácil e simples, pois ele automaticamente limitaria a corrente em 5A. Mas só os achei em uma única loja aqui, o primeiro estava pifado, troquei e esse segundo não conseguia regular a tensão com mais de 2A, desisti. Parti para um LM317 com um TIP147.

 

carregador5a05_zpse10e1fb9.jpg

Eis o esquema completo. Não coloquei no esquema para economizar espaço, mas antes disso tem a o trafo de 18V, a ponte retificadora e um conjunto de capacitores com cerca de 11000 uF, o que gera cerca de 25V de tensão retificada e filtrada.

 

A tensão de carga é regulada pelo conjunto R4 e POT1 (200R), o que nos permite regular de 13,8V até 15V, depois regula-se o trimpot para obter 14,4V.

 

O final de carga é detectado pelo comparador de tensão LM393, medindo-se a queda de tensão através do resistor amostrador R10, de 0R1. A entrada não inversora do comparador é alimentada diretamente do lado direito do resistor amostrador. Já a entrada inversora é alimentada através do divisor de tensão formado pelo conjunto R5, POT2 E R6 que, com a tensão de referência de 9V fornecida pelo 7809, pode nos dar uma tensão que varia de 19 mV até 60 mV. Para cada 100 mA que passa pelo resistor R10 temos uma queda de tensão sobre ele de 10 mV, isso significa que poderemos regular o final de carga para quando a bateria estiver drenando entra 190 e 600 mA. Eu mantenho o final de carga por volta de 500 mA para baterias de 50Ah, cerca de 1% do total da bateria. 

 

Enquanto a corrente drenada pela bateria estiver acima da corrente de fim de carga, a saída do LM393 — que é um coletor aberto — ficará alta, sem conduzir, mas quando a corrente drenada baixar aquém da corrente estipulada, a entrada não inversora do comparador ficará mais baixa que a entrada inversora, com isso a saída do comparador de tensão passa a conduzir. Na na prática isso significa colocar o conjunto R7 e POT3 em paralelo com o conjunto POT1 e R4, com isso podemos regular a tensão de flutuação da bateria. 

 

Ajustando o POT3 obtemos a tensão de flutuação, que nesse caso varia de 13,17 a 13,97 V. Eu mantenho em 13,5 V porque aqui é muito quente, assim evito de fritar a bateria.

 

O botão PUSH serve para possamos medir a tensão de carga sem carga alguma. Na prática para regular faz-se o seguinte: com um multímetro conectado na saída medimos a tensão, apertamos o botão e regulamos a tensão de carga através do POT1 até obter 14,4 V, em seguida soltamos o botão, o que fará com que o carregador vá para tensão de flutuação — já que não temos carga alguma na saída — e através do POT3 regulamos a tensão de flutuação.

 

A outra saída do LM393 serve apenas para alimentar um LED que irá indicar que o carregador está em flutuação.

 

 

A corrente total do carregador é limitada da seguinte forma:

carregador5a07_zps591a06a3.jpg

O resistor de 0R22 na entrada do TIP147 irá ter uma queda de tensão de 0,7V quando sua corrente atingir 3,18A. Com isso o BD140 começa a conduzir, desviando a corrente a mais que iria para o TIP147 para a entrada do LM317. Somando-se ambas correntes, os 3,18A do TIP147 mais o 1,5A do LM317, temos cerca de 4,7A de corrente máxima indo para a bateria. Como é para carregar bateria automotiva, de cerca de 50Ah ou mais, a limitação em cerca de 5A (10% do total) está adequada.

 

carregador5a01_zps2090a5da.jpg

O carregador montado na própria caixa do inversor. O LED vermelho indica carregador ligado, enquanto que o verde indica carga em flutuação.

 

carregador5a02_zps77601122.jpg

A parte interna, mostrando a ponte de diodos no pequeno dissipador, o conjunto de capacitores etc. Também dá para ver o dissipador que usei para o LM317 e o TIP142, um cooler de PC velho. Essa pequena plaquinha no lado esquerdo é o controle do ventilador do dissipador, comento logo abaixo. 

 

carregador5a03_zpsc88e23ac.jpg

O outro lado mostrando um varistor de 150V na entrada, para queimar o fusível de entrada caso seja ligado em 220V acidentalmente. Fiz a maior parte da montagem de forma auto portante, limitando à placa apenas o necessário: o comparador, os trimpots de ajuste e o 7809 em um dissipador, pois ele também alimenta o ventilador do dissipador. 

 

 

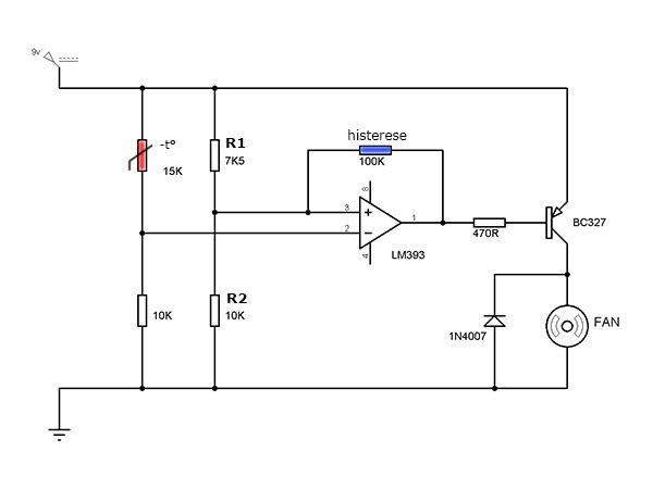
Para o ventilador não ficar ligado o tempo todo, aproveitei um termistor de 15K que tinha jogado por aqui.

carregador5a06_zpsbcbe503e.jpg

O esquema funciona com os 9V fornecidos pelo 7809, fiz um divisor de tensão com R1 e R2 para alimentar a entrada não inversora do comparador. A entrada inversora é alimentada pelo outro diviso de tensão, formado pelo resistor de 10k e pelo termistor de 15k (em vermelho). Enquanto a temperatura está baixa a resistência do termistor é alta, isso deixa a entrada inversora com uma tensão mais baixa do que a da entrada inversora, assim o comparador não conduz. Conforme a temperatura vai subindo a resistência do termistor vai baixando, isso faz a tensão na entrada inversora aumentar, até o ponto em que o comparador começa a conduzir, fazendo com que o transistor BC327 ligue o ventilador.

 

Junto com isso entra em ação o resistor de histerese (em azul). Quando o comparador conduz, na prática é como colocar o resistor de histerese em paralelo com o R2, isso faz a tensão da entrada não inversora baixar um pouco, evitando que o ventilador fique ligando e desligando várias vezes por minuto. Eu usei um resistor de 100K, o que dá uma margem de cerca de 5 °C. Aumentando o  valor do resistor de histerese o ventilador irá ligar e desligar mais rapidamente, diminuindo o valor do resistor, o ventilador liga e fica mais tempo ligado antes de desligar.

 

Para mim, considerando a curva do termistor que usei, esse circuito está ligando o ventilador quando a temperatura do dissipador chega em 50 °C e deligando-o quando ela abaixa de 45 °C. Os resistores podem ter que ser alterados caso se use um termistor com curva diferente. 

 

carregador5a08_zps433b26ff.jpg

O termistor fica na cara do dissipador, entre o LM317 e o TIP147, besuntado com um pouquinho de pasta térmica, com seus terminais bem isolados com termoretrátil.

 

 

Quero agradecer a todos com os quais eu tenho aprendido aqui, em especial ao Faller. Estou iniciando em eletrônica, aprendendo um pouco a cada novo projeto, então — apesar do carregador estar funcionando — pode haver erros, portanto sintam-se à vontade para criticar o que for preciso.

  • Curtir 2
Postado

Cara eu gosto de ver fotos de projetos sendo feitos ou já concluídos, não sei por que.

Devo ser bobo hehehe.

 

Parabéns colega, ficou muito bem montado e com o capricho de não deixar os fios todos esparramados.

Dentro do possível eu também tento sempre arrumar a fiação, digo dentro do possível por que cá entre nós tem casos que são impossíveis de deixar tudo bonitinho.

 

Obrigado por compartilhar.

Postado

Posso estar errado... Mas caso o secundário seja o último enrolamento do carretel, seria mais fácil remover algumas espiras e ir medindo até alcançar a média dos 14,4V, então ligar a um diodo retificador do tipo 50PF80, e pronto, ligar nas ponteiras à bateria. A mesma carrega com tensão pulsante, não é preciso de nenhum componente adicional, como por exemplo capacitor de filtragem. O diodo deve ser ligado à carcaça e ficar isolado eletricamente, pode aquecer um pouquinho.

Postado

Rafael.R

Na verdade o transformador fornece 18V e 5,5A na saída do secundário. Fiz esse teste alimentando uma resistência de chuveiro com o transformador (como aprendi com o Faller), usando corrente alternada mesmo, até a tensão do secundário baixar 10%. Posso estar enganado, mas acredito que o que irá acontecer, caso o transformador seja forçado, é ele ir baixando mais ainda a tensão do secundário, fornecendo mais corrente do que os 5,5A. Por isso preferi limitar a corrente de outra forma, sem ter problema de aquecer e forçar o transformador.

 

 

Daniel

Há vários tipos de carregadores, alguns tão simples que usam apenas um diodo e uma lâmpada em série, ligados diretamente à rede elétrica, sem qualquer tipo de transformador. Eu preferi fazer um que carregasse de forma ideal a bateria, primeiro limitando a corrente, depois mantendo a tensão de carga em 14,4V e, por fim, quando a corrente baixar de 500 mA, entrando em flutuação. A flutuação é importante para poder "ligar e esquecer" o carregador, sem perigo de sobrecarregar a bateria. Aprendi bastante coisa sobre como carregar uma bateria no site: http://batteryuniversity.com/learn/article/charging_the_lead_acid_battery

 
 
cesardelta1
Eu também procuro deixar o menos possível de fios soltos por dentro. Esse ficou com uns fios soltos ainda, mas bem melhor que meus primeiros projetos, precisava ver a bagunça de fios que era.
  • Curtir 1
Postado

Não está.

Apenas significa que ele pode queimar a qualquer momento rsrsrsrs

 

 

Não está.

Apenas significa que ele pode queimar a qualquer momento rsrsrsrs

creio eu que no máximo pra garantir a integridade do Transformador ele poderá carregar a bateria no máximo por 2 horas na lenta de carga rápida no máximo 30 minutos...

Postado

creio eu que no máximo pra garantir a integridade do Transformador ele poderá carregar a bateria no máximo por 2 horas na lenta de carga rápida no máximo 30 minutos...

 

O dono do projeto já informou que efetuou testes com carga resistiva e que considerou perdas de 10% no trafo com corrente de 5,5A.

Em carga máxima os trafos perdem de 5 a 10%. Sendo assim não estará forçando.

 

Mesmo assim ele ainda poderá levar em conta as seguintes caracteristicas:

 

CLASSE (A)
Temperatura 55°C acima do ambiente, máxima 105°C. O transformador é fabricado com materiais orgânicos, papel hidrógeno, cadarço de algodão, fenolite e fio de cobre esmaltado.
 
 
 
CLASSE B
Temperatura 80ºC acima do ambiente, máxima 130°C. O transformador é fabricado com materiais inorgânicos, nylon, filme de poliester ( mylar ), cadarço de lã de vidro, réguas de conectores de fibra de vidro, fio de cobre esmaltado Classe B, e outras.
 
CLASSE (F)
Temperatura 105°C acima do ambiente, máxima 155°C. O transformador é fabricado com materiais inorgânicos, mica, cadarço de lã de vidro, réguas de conectores de fibra de vidro, fio de cobre esmaltado Classe F ou barra equivalente e outras.
 
 
CLASSE (H)

 

Temperatura 130°C acima do ambiente, máxima 180°C. O transformador é fabricado com materiais inorgânicos, TVE, mica, cadarço de lã de vidro, réguas de conectores de fibra de vidro, fio de cobre esmaltado Classe H, ou barra equivalente e outras. 
 
Por exemplo:
Eu tenho um transformador aqui que é da classe B.
 
O transformador do dono do projeto parece ser da classe A
  • Curtir 1
Postado

Eu gostaria de perguntar a quem entende mais, qual o perigo de se ligar o carregador à bateria com os pólos invertidos?

Minha ideia ê: o diodo de ação rápida MUR460 irá conduzir, com isso irá queimar o fusível de saída. Isso deve realmente acontecer, mas e os danos aos outros componentes, vai acontecer algo com eles?

Eu pensei em colocar um diodo como 6A10 na saída positiva do carregador, mas não gosto muito da ideia pois a queda de tensão desse diodo varia conforme a corrente. A princípio não seria grande problema, até porque o próprio fusível na saída dá uma pequena queda de tensão que varia com a corrente.

Mas caso a proteção com o diodo MUR460 e o fusível já seja suficiente, prefiro manter assim.

Postado

Eu gostaria de perguntar a quem entende mais, qual o perigo de se ligar o carregador à bateria com os pólos invertidos?

Minha ideia ê: o diodo de ação rápida MUR460 irá conduzir, com isso irá queimar o fusível de saída. Isso deve realmente acontecer, mas e os danos aos outros componentes, vai acontecer algo com eles?

Eu pensei em colocar um diodo como 6A10 na saída positiva do carregador, mas não gosto muito da ideia pois a queda de tensão desse diodo varia conforme a corrente. A princípio não seria grande problema, até porque o próprio fusível na saída dá uma pequena queda de tensão que varia com a corrente.

Mas caso a proteção com o diodo MUR460 e o fusível já seja suficiente, prefiro manter assim.

O perigo dos polos invertidos:

Imagine circuito da sua fonte montado numa placa de circuito impresso, só a placa.

Agora imagine que você por engano ligue a saída da ponte retificadora no lado errado, lado da saída de 14v e invertido o - no + e o + no - ...é mais ou menos isso que acontece quando inverte os polos na bateria, só que com fogos de artifício :D

Mesmo que o fusível seja de ação rápida, ainda pode causar danos a outros componentes, depende da topologia que você usou.

 

Foi você quem fez uma fonte numa caixa de madeira um tempo atrás?

Rapaz, ficou muito bonita aquela fonte.

Postado

ficou boa essa fonte.

 

Eu fiz uma usando uma fonte de PC modifiquei para 13.8V e instalei um capacitor de partida com diodos de proteção assim eu ligo fonte espero uns segundos para o capacitor carregar e já vou virando a chave para dar partida no carro, e o alternador cuida do resto.

Postado

Cesar
Eu que fiz a fonte com caixa em madeira, havia feito a fonte há um bom tempo atrás, esses dias remexi nela, acho que agora ficou do jeito que eu queria: fonte com caixa em madeira.

 

Sobre a inversão de polos, tenho minhas dúvidas ainda, a meu ver o caminho mais curto para a corrente da bateria vai ser através do diodo MUR na saída, vai ser como um curto nos dois polos da bateria, queimando o fusível. Pode ser que afete o capacitor de saída (C3).  Qualquer dia vai acontecer de alguém ligar os polos invertidos, aí eu fico sabendo o que acontece.

 

 

Felipe

Como funciona esse capacitor? É interessante ter algo assim para partida rápida. Em todo caso ainda preciso de um carregador, pois uso bateria no barco de pesca, o motor carrega a bateria, mas muitas vezes o consumo é maior e preciso tirar a bateria e carregá-la fora do barco.

  • 5 meses depois...
Postado

Demorou mas aconteceu de ligar o carregador com os polos da bateria invertidos. O fusível queimou, mas levou junto o diodo rápido (D5) e o capacitor da saída (C3). Como não é fácil ficar trocando componentes dentro de uma caixa apertada, decidi montar uma proteção mais eficiente.


carregador5a09_zps335b2b0a.jpg


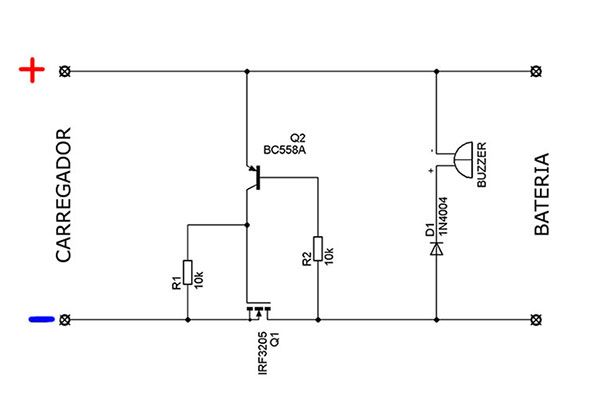
Montei esse pequeno esquema na saída da fonte. O positivo vai direto para a bateria, enquanto o negativo passa por um IRF3205, um MOSFET de canal N.


 


 


carregador5a10_zpse0b18cfe.jpg


Inicialmente o gate do MOSFET ficará com tensão de 0V, pois estará ligado ao negativo via R1. Com o gate em 0V o MOSFET não conduz, logo o transistor Q2, um PNP não tem como conduzir pois com o MOSFET em corte não tem como haver corrente em sua base.


 


 


carregador5a11_zps96e2cc0e.jpg


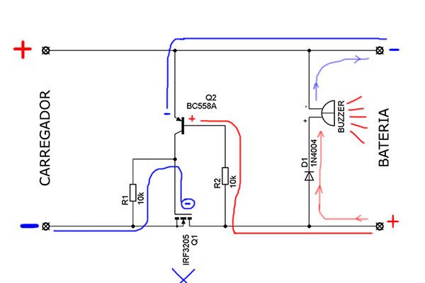
Agora, ligando a bateria com a polaridade correta, a corrente da própria bateria irá fazer Q2 transmitir, com isso o gate do MOSFET terá uma tensão positiva, e passará a conduzir, liberando a carga da bateria.


 


 


carregador5a12_zpsef6745f9.jpg


Ligando a bateria com polaridade invertida, teremos uma tensão inversa sobre Q2, com isso ele não conduz. O MOSFT permanece aberto pois sua tensão de gate continua negativa via R1. Ao mesmo tempo o diodo e o buzzer conduzem e apitam, avisando que os polos estão invertidos.


 


 


carregador5a13_zps87d3ef6c.jpg


A proteção também funciona contra curto nas saídas, a tensão positiva irá atuar no emissor e na base de Q2, assim ele não conduz, e o gate continua negativo via R1, deixando o MOSFET aberto, sem conduzir.


 


 


 


 


 


carregador5a14_zpsb293aad7.jpg


Aí a plaquinha com o esquema de proteção, aproveitei para fixar nela os dois resistores que fazem o papel do resistor sensor (R10 no esquema lá da primeira mensagem) e o capacitor de saída (C3).


 


O IRF3205 possui uma Rds(on) de apenas 8 miliOhms (0,008R), assim, com 5A de corrente, a queda de tensão sobre ele será de apenas 0,04V, praticamente irrisória, enquanto a potência dissipada será de 0,2W, potência baixa o suficiente para ele trabalhar sem qualquer dissipador de calor.


 


Testei várias e várias vezes e até agora a proteção vem funcionando de forma satisfatória. Ao ligar com polaridade invertida ela dá uma pequena faísca indicando corrente, mas em seguida, de forma quase imediata, já cessa a corrente. Colocando em curto os terminais também ocorre a mesma coisa.


 


 


carregador5a15_zpse1067bde.jpg


Ainda sobrou espaço para colocar um amperímetro, assim posso monitorar a carga.


  • Curtir 2
  • 11 meses depois...
Postado

@Tomazelli posso resgatar seu post? Muito bom mas eu li e re-li varias vezes, estou querendo montar um carregador de baterias faz um tempo, agora que meus LM338K chegaram eu não tenho mais desculpas do porque nao monta-lo.

 

Você usa esse carregador ate hoje ou montou um mais poderoso?

estava pesquisando aqui no forum mesmo e achei um do nosso amigo @faller :http://forum.clubedohardware.com.br/forums/topic/887697-resolvido-lm-301/page-2 como também sempre prezo pela simplicidade este parece um bom circuito.

 

Gostaria de montar um carregador simples de 5A com o desligamento automático ou flutuação (que pelo vi os 2 circuitos atendem).

 

 

 

Aguardo a ajuda de todos!

Obrigado!

Postado

Fiz a alteração que o @faller comentou no post antigo, quero carregar uma bateria de 50Ah portanto 5A esta otimo,

Em vez do LM339 Amp-OP nao teria problema de utilizar um 741 de "uso geral" ?

 

post-700044-0-33068800-1437829853_thumb.

 

Calculo do Rlimite deram esses valores:

 

Para 4.5A meu resistor e 0.15ohms

Potencia para 4.5A = 3.2w

 

Vou colocar um de 5W para garantir, e não esquecendo a proteção do @Tomazelli caso inverta a polaridade da bateria ou as garras se encostatem.

post-700044-0-70575300-1437830284_thumb.

 

 

 

Obrigado a todos!

Postado

Bom Dia a todos!

 

Montei o carregador abaixo, porém deu um pequeno problema:

post-700044-0-67373500-1438095038_thumb.

 

Alterei a parte das chaves e o resistor para 4,5A (em vermelho) pelo calculo deu o valor 0,10  esta correto?

 

Quando vou regular o trimpot do LM339K ele vai ate 13,8v quanto vou subir para 13,9,,14 ele cai para 11,6 somente se voltar o trimpot ele volta para 13,8 o que pode estar acontecendo? a tensão de entrada esta em 19v apos o capacitorpost-700044-0-37181200-1438095350_thumb.

 

O LM338K esta em um bom dissipador de calor.

 

Aguardo 

  • Membro VIP
Postado

encostei um pouco a vassoura pra te responder...

 

Fala sério... protoboard e corrente alta não se dão bem. Solde pelo menos o resistor de potência por fora. R11 parece ser uma proteçao de sobre corrente. O valor de I=VBE/R11. VBE=tipicamente 0,6V

 

Me explique (+)(-) o funcionamento: quando a entrada (-) fica maior que a (+) faz com que R7 fique em paralelo com R13 e VR2. O que deveria acontecer com a saída? que 'por sinal' realimenta a entrada (-).

 

Lá vou eu pegar no pesado de novo...

Postado

Boa essa.. :)

 

Bom Isadora, essa parte da explicacao nao vou conseguir te responder exato pois o circuito foi desenvolvido pelo @faller, pelo que entendi quando a saida estiver alta ela vai reduzir um pouco a tensão de saida para que a bateria permaneca em flutuacao,(foi o que eu deduzi).

 

Mas somente ele para esclarecer... :(

 

Estou terminando meu curso e este sera o trabalho de conclusao, por isso estou desesperado...

 

 

Se tiver algo em mente poderia postar tambem?

 

 

Obrigado e Aguardo!

  • Membro VIP
Postado

A primeira ótima alternativa a adotar seria montar isso dai, pelo menos a parte de potência, de alta corrente, em uma montagem autosuportante, com fios curtos e grossos. Protoboard é fria...

Assim como está não dá de deduzir nada, absolutamente nada...

Postado

Bruno, fiquei um tempo sem logar no fórum e só vi hoje.

 

Continuo usando o carregador, desde que fiz a proteção para polaridade invertida nunca mais teve problema algum. Também montei um mais forte e com controle de corrente, usando uma fonte chaveada como base, está no post: http://forum.clubedohardware.com.br/forums/topic/1085322-carregador-com-fonte-chaveada-tl494/ . Mas como você está usando um LM338, o circuito do carregador desse post mesmo cai como uma luva.

 

Se for usar o circuito desse post, pegue o primeiro desenho e use do jeito que está, apenas troque o conjunto de potência, formado pelos componentes LM317, R1, R2, Q1 e Q2, pelo LM338. Pegue tudo que está na segunda imagem do post e troque pelo LM338.

 

Só isso, o próprio LM338 já possui limitação de corrente e você não precisa se preocupar com essa questão. Monte-o num bom dissipador e nem de ventilador para resfriar você vai precisar, poderá usar, para a tensão de referência, um 78L09, aquele regulador de tensão pequeno do tamanho de um transistor (no meu tive de usar um grande com dissipador pois ele alimenta também o ventilador).

 

O circuito de proteção eu aconselho a usar, mais dia menos dia você vai ligar com polos invertido e vai ter de abrir para trocar componentes.

 

Siga o conselho do faller, coloque toda parte de potência usando fios grossos, o mais curtos possíveis, desde a saída do transformador, o retificador, o capacitor (ou conjunto deles), o resistor de corrente etc., toda a parte de potência com fios grossos. Faça uma plaquinha a parte para a parte de comando e ligue-a à parte de potência usando fios (esses podem ser finos). 

 

Assim você terá um carregador que carrega a bateria de forma ideal, primeiro limitando em corrente em 5A, depois mantendo a tensão estável em 14,4V e, por fim, entrando em flutuação, colocando a tensão em 13,5V quando a corrente abaixar aquém do estiver setado na plaquinha de comando. Ainda vai ter proteção contra inversão de polaridade, poderá até emprestar para aquele cunhado pidão sem medo do carregador voltar quebrado para casa.

 

 

Desse jeito a corrente fica limitada sempre em 5A, se quiser ter outras opções para carregar eventualmente uma bateria menor, é preciso modificar o circuito. Olhei apenas por cima mas acredito que o circuito do faller faça exatamente isso através das chaves junto aos resistores, com a diferença de que ele termina a carga verificando a tensão, não a corrente. Eu prefiro terminar a carga verificando a corrente, quando ela cai para cerca de 1% da capacidade da bateria.

  • Curtir 1
Postado

Vou desenhar na própria PCB e corroer, sem medo de ser feliz, só um detalhe, o GND do lm339 tem que ser ligado antes do resistor de 0,11 ou não faz diferença? e o proprio lm339 pode ser substtuido por um 741 ou 311 ? Obrigado!

Crie uma conta ou entre para comentar

Você precisa ser um usuário para fazer um comentário

Criar uma conta

Crie uma nova conta em nossa comunidade. É fácil!

Crie uma nova conta

Entrar

Já tem uma conta? Faça o login.

Entrar agora

Sobre o Clube do Hardware

No ar desde 1996, o Clube do Hardware é uma das maiores, mais antigas e mais respeitadas comunidades sobre tecnologia do Brasil. Leia mais

Direitos autorais

Não permitimos a cópia ou reprodução do conteúdo do nosso site, fórum, newsletters e redes sociais, mesmo citando-se a fonte. Leia mais

×
×
  • Criar novo...