Ir ao conteúdo

Ligação entre Fonte 12V e Fita de LED


Ir à solução Resolvido por Ed William Nunes filho,

Posts recomendados

  • Membro VIP
Postado
20 horas atrás, Ed William Nunes filho disse:

@.if Se não for pedir muito, ja que estão me ajudando pra caramba, vocês teriam o esquema de montagem

Claro amigo... só pra lembrar sou uma pessoa "singular"...

Olha isso que fofo

pnp_transistor.jpgnos fale qual pnp de potência tens ao seu dispor além do famigerado tip42

 

E não te intimides pela dica profissional do amigo Serjão. Apesar de válida, é indicada pra projetos muuito mais críticos que seu simples acionamento de leds, ok?

ops...acho que o circuito acima (da net) tem uma falha que preciso mencionar... preguiça de testar mas não pode ser controlado por 5V. Não vou editar só pra mencionar o suposto erro caso alguém navegue por ele: percebe que o led acende com 0 ou 5V? Mas no seu (seu) caso sem problema pois sua (sua) saída é "open drain". Coloque um 10K entre B e E, ok?

  • Curtir 2
Postado

@Sérgio Lembo Infelizmente aqui na minha cidade não encontro esses componentes, vou tentar fazer da primeira sugestão que me passou, só substituindo o componente na placa do proprio sensor, como ja havia dito, a maioria dos sensores são somente 1 saida negativa, ON/OFF e dimmer, então seria substituir 1 componente. 

andei olhando na internet para comprar os componentes para fazer 1 circuito desse que me passou, +- 30,00 de componentes, então mais caro que somente trocar o componente interno.

 

@.if Acredito que de componentes que tenha em casa seja somente resistores e a placa perfurada, esse teu circuito ai "Fofo" rsrs, sabe aquele jargão muito comum "ENTENDEU? OU QUER QUE EU DESENHE?", por mais que ja me mostraram os desenhos do diagrama, consegue me mostrar no meu esquema de ligação, onde eu coloco o teu circuito.

image.thumb.png.b55ee9d2dacc33ab8d1ce999eb3bca1d.png

Postado

Acrescentando uma ideia simples que deve funcionar: mosfets como chaveamento não são muito diferentes uns dos outros, geralmente começam a conduzir com 4 volts entre o gate e o source e com correntes mais altas é bom ter um pouco mais do que isso senão não conduzem totalmente e esquentam. O que muda é principalmente a polaridade (canal N ou P) e a capacidade de tensão e corrente. Outra característica é que o gate praticamente não consome corrente, portanto uma saida que alimenta um mosfet pode alimentar vários. Portanto meça se no gate dos mosfets na placa (terminal esquerdo) tem mais de 4 volts quando na função LIGADO (não na função dimmer). Se tiver simplesmente acrescente os mosfets mais fortes sem necessariamente tirar os originais soldando um fio fino com cuidado no gate dos mosfets da placa, assim:

image.thumb.png.3f116b2227250480cfa0f7478fa3315c.png

Pra não deixar o dreno dos mosfets originais ligados a nada (o que provavelmente não tem problema mas...) coloque dois resistores de 1K na saída original e se quiser dois leds em série, vão indicar o que a placa esta fazendo, assim:

transistor2.thumb.jpg.ad88c95f1ad6b226c8487bd018f2afed.jpg

Os mosfets não devem esquentar muito, mas se o "dedometro" disser que sim parafuse eles em um ou dois dissipadores. Isso vale para as outras ideias também principalmente para a  da @.if que usa transistor que tende a esquentar mais. Se for os dois num dissipador só, coloque mica/termal pad e bucha no parafuso, a parte metálica dos mosfets (e de todos os componentes com encapsulamento TO-220) geralmente está em contato com o terminal do meio e sem isolar dão contato através do alumínio e, em muitos casos, como nesse aqui, servem como saída também. Cuidado tambem que no caso do TIP42 a saida é o emissor, terminal direito, portanto não funciona puxar a saída da carcaça. 

 

Acrescentando só pra não deixar dúvida:

Os pinos do meio dos mosfets externos eu devia ter chamado de "novo W" e "novo Y", do jeito que desenhei poderia sugerir que fossem ligados no W e Y da placa.

  • Curtir 1
Postado
3 horas atrás, Ed William Nunes filho disse:

"ENTENDEU? OU QUER QUE EU DESENHE?", por mais que ja me mostraram os desenhos do diagrama, consegue me mostrar no meu esquema de ligação, onde eu coloco o teu circuito.

Aproveitando que o computador está aberto e acrescentando o resistor de 10K faltante :

image.thumb.png.b4334dbe4aa1d7532ee007e4354ac2cd.png

 

Esqueci de desenhar uma ligação, o terra vai no negativo da fonte.

  • Curtir 1
  • Membro VIP
Postado

9!!! Pra tirar 1 10 desenha agora a minha ideota aí pra ele mano 😁

Use 1K ... pnp_transistor.jpg... não te esqueças do R chute 47k entre B & E.

Apesar que não entendi se ele vai na ideia de de Serjão ou vai cair na nossa... 🤔

 

Puts... você clicou 1 segundo antes... Mas você desenhou mas não entendeu que ele quer desenho físico = você fez lá em cima... não desenhou e quer que eu entenda?  😁

  • Haha 1
Postado
15 minutos atrás, .if disse:

Mas você desenhou mas não entendeu que ele quer desenho físico = você fez lá em cima...

KKK . Bom esse diagrama é mais simples, acho que dois resistores e um transistor na placa perfurada não vai ter erro, se bem que dá pra fazer na base do "penduricálio" tambem. Vou fazer mais tarde. Eu desenhei o R chute como 10K mas vai ser 47K, é isso?

Postado

@.if Ainda estou analizando, como ja disseram em respostas anteriores aquele AOLA é bem pequeno e aquelas trilhas pra soldar o mosfet bem apertadas, então não sei se vou ter a destreza para dessoldar e soldar o componente, vou tentar o que for mais fácil, na placa perfurada com certeza vai ser bem melhor pra eu me adaptar

Mas estou gostando das ideias que estão pintando ai... Quando eu crescer quero ser igual a vocês...rsrs
Mas sério mesmo, depois vocês me dão umas dicas ai de uns cursos de eletronica, porque curto d mais isso... é doidera

 

@Andreas KarlEssa ideia dos resistores e Transistor na placa perfurada eu curti ein, bem simples, ainda devo lembrar que eu mandei a foto do sensor que faz 2 acionamentos, mas como eu ja havia dito o que mais uso é o sensor que só tem 1 acionamento ou seja só precisarei de um transistor e um resistor.image.png.60f49e67c67b21f729579173539c83fb.png

  • Membro VIP
Postado
Em 29/09/2023 às 14:31, Ed William Nunes filho disse:

umas dicas ai de uns cursos de eletronica

😁

Perdi a conta de quantas vezes linkei isso 🤪

 

Eu iria de @Andreas Karl . Mas de fato existe a questão da V de gate: há sistema que usa trabalhar com 3V. Mas tenta a sorte mas antes: meça a V entre gnd e terminal do meio de U1 que deve ser o regulador de tensão.

Ou em C2

 

 

Em 29/09/2023 às 16:23, Sérgio Lembo disse:

entre o coletor e os 12V

 

Posso pensar que é entre emissor e base. . e continuo achando que o open drain aciona e libera o pnp

  • Haha 1
Postado
8 horas atrás, .if disse:

Claro amigo... só pra lembrar sou uma pessoa "singular"...

Olha isso que fofo

pnp_transistor.jpgnos fale qual pnp de potência tens ao seu dispor além do famigerado tip42

 

E não te intimides pela dica profissional do amigo Serjão. Apesar de válida, é indicada pra projetos muuito mais críticos que seu simples acionamento de leds, ok?

ops...acho que o circuito acima (da net) tem uma falha que preciso mencionar... preguiça de testar mas não pode ser controlado por 5V. Não vou editar só pra mencionar o suposto erro caso alguém navegue por ele: percebe que o led acende com 0 ou 5V? Mas no seu (seu) caso sem problema pois sua (sua) saída é "open drain". Coloque um 10K entre B e E, ok?

Para o caso específico da fita funciona sim pois os 6 volts e pouco que ficariam entre o coletor e os 12V não conseguem acionar 3 leds de alto brilho em série. A grande limitação da ideia passa a ser a capacidade do PNP e a capacidade daquele que irá comandar o referido PNP. Apenas para lembrar: um led de alto brilho tem seu circuito equivalente como de um zener de 2.8V em série com sua resistência interna. Na corrente nominal essa associação fica com 3.2V.

  • Curtir 1
Postado
Em 29/09/2023 às 12:37, Andreas Karl disse:

KKK . Bom esse diagrama é mais simples, acho que dois resistores e um transistor na placa perfurada não vai ter erro, se bem que dá pra fazer na base do "penduricálio" tambem. Vou fazer mais tarde. Eu desenhei o R chute como 10K mas vai ser 47K, é isso?

Bom dia Pessoal, vou cmoprar os componentes hoje para montar meu circuito, O resistor entre a base e o Emissor 10k ou 47k??? de resto acho que eu entendi.

Postado

@Ed William Nunes filho , eu andei analisando, o TIP42 pode não ser o ideal. A corrente máxima dele é 6 amperes e você comentou que talvez precisasse de mais de 8 amperes. Outra coisa, o Vce (sat) a 6 amperes dele é de 1,5 volt. Traduzindo, ele vai “roubar” 1,5 volt dos 12 volts e transformar em calor e soltar 10,5 volts para os Leds. Esse calor é de 1,5 V x 6 A = 9 watts. É metade do calor dissipado por um ferro de solda de 20 watts, portanto vai precisar de um dissipador razoável. Outra coisa, transistores bipolares não são como mosfets que não consomem corrente no gate ( e também “roubam” bem menos tensão de um circuito em série, esquentam bem menos). Bipolares precisam de uma corrente X entre base e emissor que vai ser multiplicada pelo ganho (Hfe). Se o ganho do TIP42 for 50 vai precisar de uma corrente de base de 120 mA e um resistor bem abaixo de 1k da saída para a base, na faixa dos 100 ohms e potência de 2 watts. O Ideal seria um transistor com um Vce (sat) mais baixo e que não esteja na “lista negra” dos mais falsificados. Outra coisa,  acho que dá pra fazer um circuito parecido com  um mosfet canal P, aí é com os mestres. Em todo caso, conforme prometido, aí está oo desenho da montagem versão aranha:

 

 

 

image.png

 

  • Curtir 2
  • Membro VIP
Postado
3 horas atrás, Ed William Nunes filho disse:

cmoprar os componentes hoje para montar meu circuito

Já que vai "cmoprar", meu voto vai para

pois as ideotas que dei são conceituais e pra quem (tipo quem vos escreve agora) possui sucatinhas eletroeletrônicas quase sem fim a disposição e sim, há as implicações sabiamente mencionadas pelo amigo @Andreas Karl

54 minutos atrás, Ed William Nunes filho disse:

esqueço então o IRFZ44N e pego o TIP42C,

Só que o contrário... Também vale.

  • Curtir 1
Postado

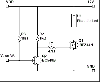
@Ed William Nunes filho O IRFZ44N sozinho não funciona para o seu sistema, precisa ser no mínimo assim pra funcionar:

imagem010.gif

 

O TIP42 não serve, pois não suporta a corrente dos seus leds. Se optar por essa ideia, o transistor que serve é o TIP36. Aí o esquema fica assim:

images?q=tbn:ANd9GcTlhYnACHLUNYf7ZJDL5za

Com R1 de 470R e R2 de 2k2. 

  • Curtir 1
Postado

@Renato.88 Positivo Renato, ai só me ajude, na teoria seria a mesma ligação daqui? Que nosso Amigo @Andreas Karl me passou só que agora subistituindo os resistores e o Transistor, certo?
@.if Quanto ao usar o AO4410 eu prefiro fazer algo externo, pensando assim porque hoje eu estou conseguindo comprar esse modelo de sensor, se tiver que comprar algum outro para suprir uma eventual falta ja posso ter problema, pois esses sensores dificilmente são iguais. e Sobre comprar as peças, se for para instalar eficar despreocupado quanto ao funcionamento acredito que da pra gastar mais uns 10,00  a 20,00 sem comprometer o preço Final.

O Importante é eu ficar tranquilo.

 image.png.f41e2a4d75ee150eecfeb61c47352020.pngimage.png.e2647b2932e6e1bbc0284d5b89b253de.png

 

 

 

Só para vocês verem, eu recentemente procurando encontrei um sensor de 12V 5A 60W, a parte interna bem diferente.Anexo segue.

Ai olhando pra isso @.if que prefiro montar o circuito externo, que por exemplo eu conseguiria aumentar a corrente com esse sensor tambem.

 

 

WhatsApp Image 2023-10-02 at 13.57.36.jpeg

WhatsApp Image 2023-10-02 at 13.59.17.jpeg

  • Membro VIP
Postado

O problema do tip42 ou 36 é que precisa de uma corrente alta na base pra trabalhar como on/off. Tenta...

2 horas atrás, Renato.88 disse:

R1 de 470R

... e nos conte. E se for comprar as peças externas, vá de...

imagem010.gif

 

Postado
2 horas atrás, Ed William Nunes filho disse:

encontrei um sensor de 12V 5A 60W, a parte interna bem diferente.Anexo segue

Para o propósito que estamos buscando, é exatamente a mesma coisa. Mas perceba que nesse o transistor é maior. 

36 minutos atrás, .if disse:

O problema do tip42 ou 36 é que precisa de uma corrente alta na base pra trabalhar como on/off

E tem também o aquecimento. O circuito com o IRFZ44N é mais complexo, mas esquenta pouco. 

2 horas atrás, Ed William Nunes filho disse:

image.png

Assim não funciona bem. 

A carga nesses casos deve ser colocada no coletor do transistor, igual eu mostrei ali em cima. 

 

  • Curtir 1
Postado

Bom, vamos definir uma coisa: Transistores  bipolarers como o TIP42 e mesmo o TIP36 sugerido pelo Renato para o circuito da @.if desperdiçam energia e esquentam bastante com altas correntes. Já o IRFZ44N é um transistor mosfet e desde que receba uma tensão  entre o gate e o source adequada (mais de 4 volts) conduz muito mais e esquenta bem menos. É que nem uma emenda ou um benjamim dando mau contato, esquentam e chegam a derreter. Mas não significa que o mosfet não esquenta, se você montar os circuito propostos pelo @Renato.88 ou o do @Sérgio Lembo um pequeno dissipador no mosfet vai ser necessario.

O mosfet desse segundo sensor que voce postou é um D484, 30V  e 25 amperes. Portanto em teoria aguentaria 25 amperes. O limite de 5 amperes deve ser em função da capacidade de corrente da placa impressa e o mais provável: o fato do mosfet não estar montado num dissipador. Às vezes o mosfet original do projeto da placa é mais fraco mas, de repente, por algum motivo como falta do original ou  a fabrica conseguir um lote  do  D484 a um custo melhor sai um lote de sensores com um mosfet mais forte. 

 

De repente esse D484 é falsificado, não aguenta os 25 amperes mas aguenta os 5 amperes da especificação, vai saber... eu já peguei um circuito chinês que tinha um resistor que tinha impresso um valor absurdo mas medindo o valor era compatível com o circuito, a fabrica comprou um lote de resistores com o valor impresso errado a preço mais baixo que  ainda confunde quem vai consertar kkk. 

 

Uma pergunta: todos que você instala usam a função dimmer ou alguns é simplesmente liga/desliga?

  • Curtir 1
Postado
7 minutos atrás, Ed William Nunes filho disse:

@.if Entendi, então vou fazer isso, comprarei as peças para esse circuito. só por favor me mostre de que forma eu ligarei esse circuito exteno após o meu sensor....

Se está se referindo ao circuito com o IRFZ44N eu escrevi nele exatamente o que está na sua placa. Só seguir. 

  • Curtir 1
Postado

@Renato.88 O @.if deu uma sugestão de um circuito ali que funcionaria melhor com dois transistores... Como vocês são mais feras nesse assunto, da uma olhada no circuito que ele passou... eu vou comprar os componentes para montar gostaria de montar o que fosse mais seguro para minha aplicação, pra eu não ter problema... penso em gastar ai uns 10,00 por circuito, acredito que dentro do que o @.if passou.

 

@Andreas Karl Todos com a Função Dimmer

Crie uma conta ou entre para comentar

Você precisa ser um usuário para fazer um comentário

Criar uma conta

Crie uma nova conta em nossa comunidade. É fácil!

Crie uma nova conta

Entrar

Já tem uma conta? Faça o login.

Entrar agora

Sobre o Clube do Hardware

No ar desde 1996, o Clube do Hardware é uma das maiores, mais antigas e mais respeitadas comunidades sobre tecnologia do Brasil. Leia mais

Direitos autorais

Não permitimos a cópia ou reprodução do conteúdo do nosso site, fórum, newsletters e redes sociais, mesmo citando-se a fonte. Leia mais

×
×
  • Criar novo...

curso-hardware-popup.jpg

LANÇAMENTO:
CURSO DE HARDWARE
DO GABRIEL TORRES!

CLIQUE AQUI E CONFIRA!